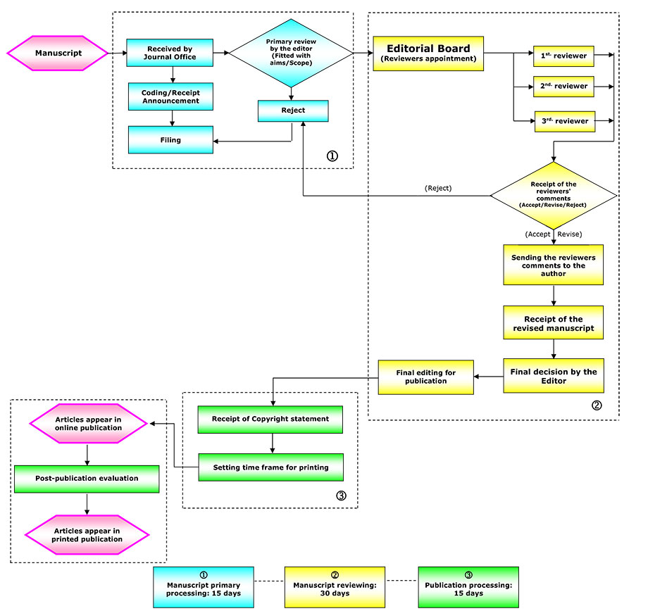
The processes of reviewing, acceptance and publication of articles in the Journal of Positive Psychology Research is as follows:
The chief editor's opinion (if the paper's file is complete, it is sent to the chief editor in order to determine the level and degree of its fitness with the journal's standards and finally selecting referees (usually 3) for a process of anonymous evaluation.
If the chief editor's opinion is positive, the paper enters the next stage.
If it is negative, the paper is discussed in the editorial board meeting, and granted that members accept the chief editor's opinion, a rejection letter is issued.
Looking through the paper to make sure of the observance of the journal's standards in terms of style and format. (If delivered in the wrong format and does not conform to the journal's policies, the paper will be returned to the sender for completion.)
Submission for evaluation; (if the file is complete and in full compliance with the journal's format, the paper will be sent to (usually 3) referees at the same time Reviewing and Evaluating process: Double Blind).
Completion the results of the initial evaluation and revisions by the corresponding author.
If the result is positive with 3 referees, the author gains access to "editing the paper" so that revisions will be made.
If the result is positive with 2 referees and negative with 1 referee, the author gains access to "editing the paper" so that revisions will be made.
If the result is negative with 2 referees, the paper is discussed in the editorial board meeting, and granted that members accept the referee's opinion, a rejection letter is issued.
Receiving the revised paper and sending it to one of the referees for final evaluation (if the paper is revised and re-submitted according to the journal's policies.)
Receiving the result of final evaluation and discuss it in the editorial board meeting for making a decision:
If revisions are fully accepted and are approved in the final evaluation by the referee, the paper is discussed in the editorial board meeting, and granted that members accept the referee's opinion, an acceptance letter is issued.
If revisions are partially accepted and are not approved in the final evaluation by the referee, the paper will be sent to the corresponding author for further revisions. Note that this process happens only one time, meaning if the paper is not approved by the referee after the second round, it is recommended in the editorial board meeting for rejection.
The paper is put in the publication waiting list (Articles in Press).
Publication (All papers, after final preparation and editing, will be sent to the corresponding author for a final review, so if there is a need for change, it will be done. In other words, an approval for the release of the paper is asked from the corresponding author.)
Note: All the correspondence is due to the corresponding author only and other authors will be informed of the process briefly and partially. So it is the responsibility of the corresponding author to be in regular contact with the journal and conform to its requests

