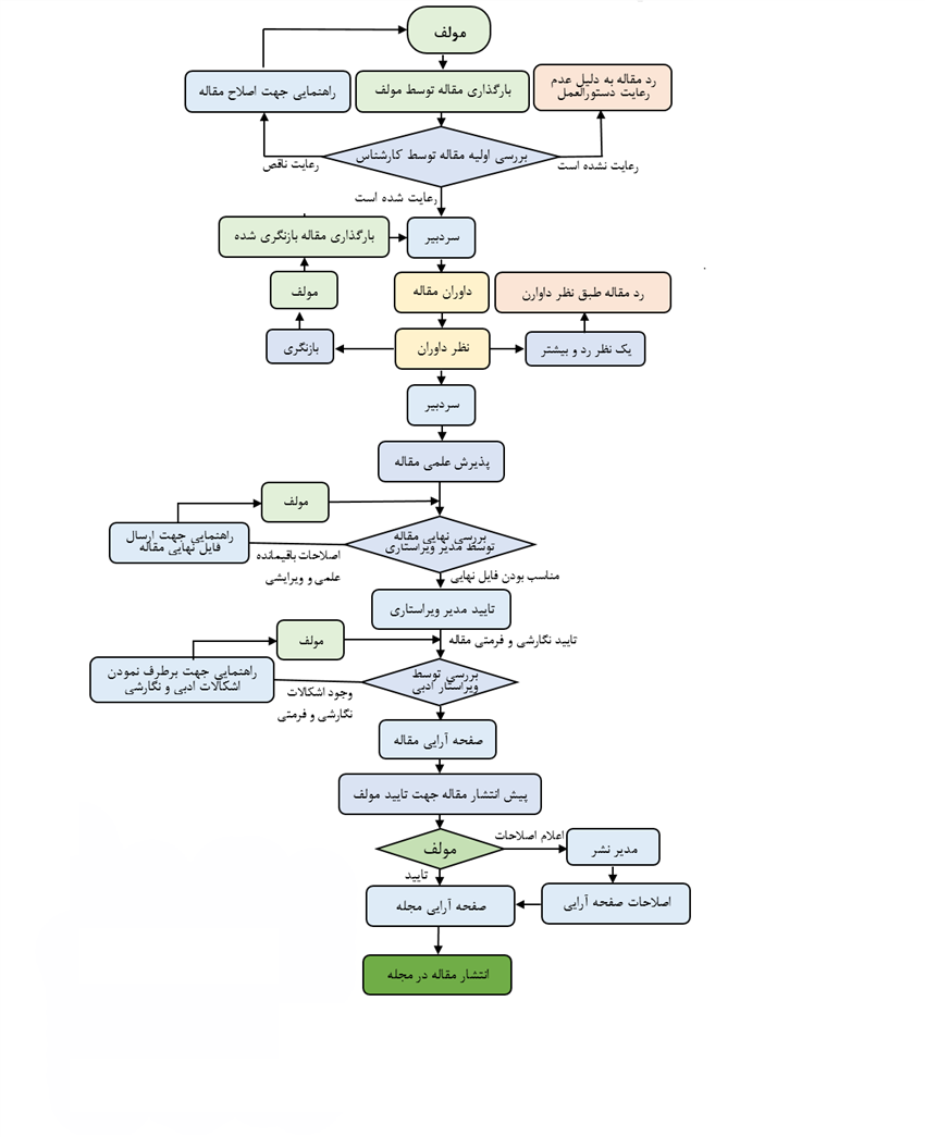
مراحل داوری، پذیرش و انتشار مقالات در فصلنامه پژوهش نامه روانشناسی مثبت به شرح زیر است .
1- اعلام نظر سردبیر؛ (در صورت تکمیل بودن پرونده، مقاله برای تعیین سطح و میزان تناسب با محور موضوعی نشریه، تعیین داور و در نهایت پس از اجازه ورود به فرایند داوری، برای سردبیر ارسال می شود. )
- در صورتی که نظر سردبیر در خصوص موارد یاد شده، مثبت باشد، مقاله به مرحله بعد وارد می شود .
- در صورتی که نظر سردبیر منفی باشد، مقاله جهت تعیین تکلیف و احتمالا صدور نامه عدم پذیرش در جلسه تحریریه مطرح می شود .
2- کنترل مقاله از نظر رعایت موارد یاد شده در شیوه نامه و فرمت نشریه؛ (در صورت وجود ایراد در فایل ها و رعایت نشدن فرمت نشریه، مقاله برای تکمیل موارد به نویسنده برگشت داده خواهد شد. )
3- ارسال به داوری؛ (در صورت تکمیل بودن فایل ها و رعایت شدن فرمت نشریه به صورت کامل، مقاله همزمان برای 3 یا 4 داور ارسال می شود. )
4- دریافت نتایج داوری و ارسال به نویسنده جهت انجام اصلاحات؛
- در صورتی که نتیجه 2 داوری مثبت باشد، امکان ویرایش برای نویسنده ایجاد می شود تا اصلاحات مورد نظر داوران را انجام دهد .
- در صورتی که نتیجه 2 داوری مثبت و 1 داوری منفی باشد، امکان ویرایش برای نویسنده ایجاد می شود تا اصلاحات مورد نظر داوران را انجام دهد .
- در صورتی که نتیجه 2 داوری منفی باشد، مقاله جهت تعیین وضعیت در جلسه تحریریه مطرح می شود. اگر نظرات داوران مورد تایید اعضای تحریریه باشد، نامه عدم پذیرش صادر می شود .
5- دریافت اصلاحات و ارسال مقاله برای داور نهایی؛ ( درصورت کامل بودن فایل ها و رعایت موارد یاد شده در نامه ویرایش، مقاله برای یکی از داوران قبلی، جهت کنترل اصلاحات نهایی ارسال می شود. )
6- دریافت نظرات داور نهایی و مطرح شدن مقاله در جلسه تحریریه جهت اعلام نظر نهایی؛
- در صورتی که اصلاحات نویسنده به طور کامل مورد تایید داور نهایی باشد، مقاله جهت صدور پذیرش در جلسه تحریریه مطرح می شود .
- در صورتی که برخی از اصلاحات مورد تایید داور نهایی نباشد، مقاله دوباره به نویسنده بازگشت داده می شود . شایان ذکر است این مرحله تنها یک بار تکرار می شود. پس از انجام اصلاحات نویسنده، مجددا مقاله برای کنترل به داور نهایی ارسال می شود. در صورتی که اصلاحات انجام شده در این مرحله باز هم مورد تایید داور نهایی قرار نگیرد، مقاله جهت تعیین تکلیف و صدور عدم پذیرش در جلسه تحریریه مطرح می شود .
7- قرار گرفتن مقالات پذیرفته شده در فهرست مقالات آماده انتشار؛
8- انتشار مقاله. (تمامی مقالات، پس از صفحه آرایی و ویراستاری و قبل از انتشار برای نویسنده مسئول ارسال می شوند، تا در صورتی که مواردی نیاز به کنترل و تغییر داشته باشند، انجام شود و در نهایت، تاییدیه نویسنده برای انتشار اخذ می شود . )
نکته : تمامی مکاتبات با نویسنده مسؤول انجام می شود و تنها مراحل به صورت مختصر به اطلاع سایر نویسندگان می رسد. پیگیری تمام امور مربوط به مراحل و نتایج داوری، زمان ویرایش، پذیرش و چاپ مقاله تنها توسط نویسنده مسؤول مقاله انجام می شود.

